Fig. 3

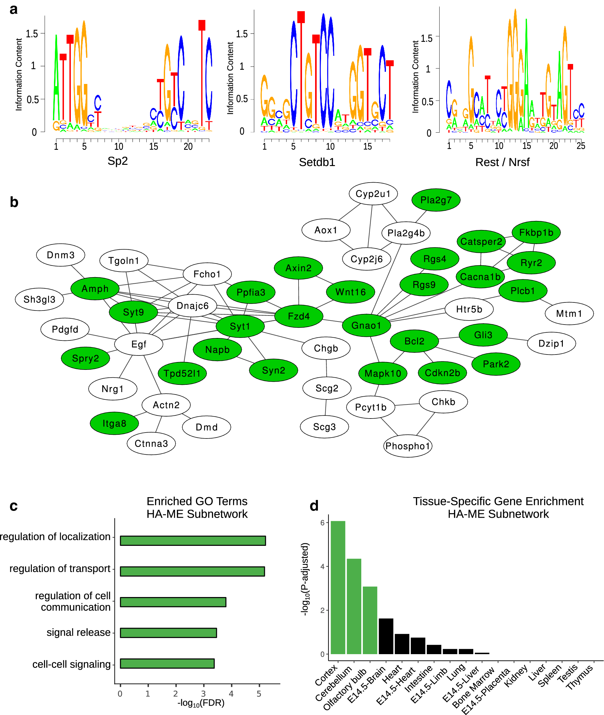
Analysis of HA–ME genes. a Motifs that are enriched in HA–ME gene promoters compared to background gene promoters in e9.5 placenta. b The largest PPI network in the HA–ME group, identified using STRING. Green nodes correspond to genes associated with the GREAT terms shown in c. c Bar plot of the enriched GO biological process terms for the subnetwork from b. Enriched terms are related to neuronal functions. d Tissue-specific gene enrichment analysis for genes in the subnetwork presented in b showing enrichment for genes expressed in brain-related tissues. Green colored bars correspond to tissues with an adjusted p value ≤ 0.01